KOTI Insight
RESEARCH
KOTI - Korea Transport institute
KOTI Insight Vol.1 No.1
- Date
October 31 2025
- Authors
윤상원
- Page(s)
16 page(s)
Implementation Plan for Metropolitan Express Bus Systems in Regional Metropolitan Areas
Sang-won Yoon
KEY SUMMARY
As overpopulation and urban sprawl resulting from population concentration in the Seoul Metropolitan Area have become serious concerns, the need for balanced regional development, including the prevention of local urban decline, has been increasingly emphasized. In response to this concentration of population in the capital region, various forms of “megacity” initiatives are being promoted in regional metropolitan areas, where the expansion of public transport networks has emerged as a key policy issue.
Although metropolitan buses have lower transport capacity than railways, they are more cost-effective and can be flexibly operated by adjusting routes according to passenger demand. Therefore, in regional metropolitan areas where interregional travel demand is relatively low compared to the capital region, establishing a metropolitan public transport network centered on express bus services. This approach aligns with the government’s policy directions outlined in the 2nd Comprehensive Metropolitan Transportation Plan (2021~2040) and the 4th National Public Transportation Master Plan (2022~2026). Nevertheless, interregional public transport services in regional areas are still mainly provided by intercity buses or limited railway lines, forcing passengers to pay high fares for metropolitan travel.
However, since more than 95% of all metropolitan bus routes nationwide operate within the Seoul Metropolitan Area, it is necessary to identify the causes of the limited service introduction in regional areas and to promote the adoption of regional metropolitan buses accordingly. Under the phased nationalization policy initiated in 2020, metropolitan bus operations―previously managed by local governments―have been converted to national licenses in the Seoul Metropolitan Area, and a semi-public operation system has been implemented to provide stable and reliable services. However, in regional areas, the policy framework that prioritizes the introduction of privately operated M-Buses before transitioning to a semi-public system has led to low adoption willingness among fiscally constrained local governments, while opposition from existing intercity bus operators has further hindered implementation. Furthermore, due to the lack of analytical studies considering regional commuting patterns, road infrastructure, and other local conditions, most new routes have been established based on administrative experience or local residents’ petitions rather than systematic analysis.
Accordingly, this study primarily aims to develop potential metropolitan bus routes that the central government can utilize when introducing such services in regional metropolitan areas in the future. In this process, the study analyzed interregional travel patterns and overlaps with existing public transport lines across four major regional metropolitan areas and proposed bus routes for regions with high interregional travel demand but low public transport accessibility to enhance practical applicability. The study also identified key barriers that have hindered metropolitan bus implementation in regional areas and proposed policy and institutional improvement measures to overcome them. The findings of this study are expected to serve as a foundation for establishing bus-centered metropolitan public transport systems in regional areas and, ultimately, to contribute to balanced national development by revitalizing local cities through improved mobility in regional metropolitan areas.
01 Research Overview
The expansion and urban sprawl of the Seoul Metropolitan Area, driven by population concentration, pose long-term risks to the survival of regional cities and the balanced development of the nation. To counter this concentration in the capital region, local metropolitan areas have been promoting special administrative entities under the concept of “megacities,” designed to form joint living spheres and develop interregional cooperation projects among adjacent municipalities. Within these regional megacities, the establishment of a metropolitan transportation network is a critical component for extending living zones and revitalizing regional industries through improved connectivity and mobility between nearby cities. However, compared to the capital region, the metropolitan transportation―particularly public transit―environment in regional metropolitan areas remains poor.
Unlike the Seoul Metropolitan Area, where extensive rail infrastructure exists, regional metropolitan areas primarily provide interregional public transport through city and intercity bus services. Although metropolitan buses have lower transport capacity than railways, they offer advantages in cost efficiency and flexible route adjustment according to demand. Therefore, in regional metropolitan areas where interregional travel demand is not as high as in the capital region, it is desirable to establish a metropolitan public transport network centered on express buses. This direction aligns with the national policy goals outlined in the 2nd Comprehensive Metropolitan Transportation Plan (2021~2040) and the 4th National Public Transportation Master Plan (2022~2026). However, research related to systematic frameworks or case studies for developing alternative metropolitan bus routes to support government policy in regional areas remains limited.
Most new bus routes have been established based on the personal experience of public officials or petitions from local residents rather than analytical evaluation. Hence, there is a clear need for research focused on developing alternative routes for metropolitan buses in regional metropolitan areas.
Accordingly, this study primarily aims to identify and develop route alternatives for introducing metropolitan express buses in regional metropolitan areas. To achieve this, the study establishes a selection methodology for metropolitan bus route alternatives that objectively and comprehensively considers factors such as regional intercity travel volume and the current status of competing modes such as railways and intercity buses. In addition, case studies for each regional metropolitan area are conducted to discover route alternatives and analyze their expected impacts. Furthermore, this study proposes policy improvement measures to promote the introduction of metropolitan bus systems in regional areas. For this purpose, the study examines constraints related to metropolitan bus operation methods, conflicts with existing intercity bus operators, and other limitations affecting implementation in regional metropolitan areas. It also reviewsrelevant legal and institutional aspects and presents various improvement measures to facilitate the activation of metropolitan bus introduction in regional metropolitan areas.
" Regional metropolitan areas are promoting megacity initiatives to counter concentration in the capital region, and expanding public transportation networks has become a key policy issue. "
02 Current Status of Metropolitan Bus Services
Under the Special Act on Metropolitan Transportation Management (hereafter the Metropolitan Transportation Act) and the Passenger Transport Service Act (hereafter referred to as the Passenger Transport Act), a metropolitan bus is defined as an express or directseat type city bus that operates across two or more administrative regions. Nationwide, there are currently 325 metropolitan bus routes with 3,240 vehicles in operation, of which more than 95% operate within the Seoul Metropolitan Area. In regional areas, only 15 metropolitan bus routes are in operation, with one route in the Gwangju region and the rest concentrated in the Busan~Ulsan metropolitan area.
In the case of regional areas, most buses operating between different provinces are classified not as direct-seat express buses but as general or seated buses. In other words, although many of these city bus routes do not meet the legal definition of metropolitan buses, they in practice provide interregional public transportation services. Across the four regional metropolitan areas, a total of 370 city bus routes were identified as providing interregional bus services, among which 202 routes operate across provincial boundaries.

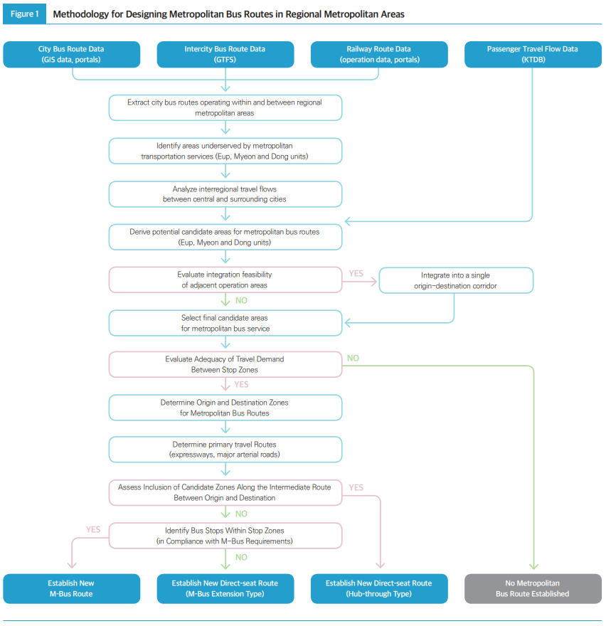
03 Methodology for Designing Metropolitan Bus Routes
The fundamental principle for identifying route alternatives for metropolitan bus introduction in regional metropolitan areas was to target zones with high interregional travel demand but lacking sufficient public transportation service coverage. To this end, the study examined the existing conditions of railways, intercity buses, and city buses performing metropolitan functions within each region and analyzed the interregional travel volume between central and surrounding cities using the latest available travel database. Based on the findings of this survey, a route design methodology was developed that reflects the characteristics of metropolitan buses aimed at rapid transport while minimizing overlap with existing public transport services and maximizing the coverage of beneficiaries. Among the surrounding cities with significant interregional travel to each regional center, areas not overlapping with railways or intercity bus routes were analyzed at the town (eup), township (myeon), and neighborhood (dong) levels. Considering the legal requirements for metropolitan buses, adjacent areas capable of route operation were selected as origin zones, and the destination zones were designed to include high-demand subareas within the central city―such as major residential, business, and commercial districts, as well as subway stations.
The road corridors between the origin and destination zones were designed to enable rapid transportation, utilizing expressways and bus-only lanes where possible. For direct-seat express routes, two operational types―hub-through type and M-Bus extension type―were proposed to prevent transport delays caused by excessive intermediate stops, and these were applied in the route design process. The overall procedure for the metropolitan bus route design methodology for regional metropolitan areas, integrating the concepts described above, is illustrated in the figure below.

04 Route Alternatives for Regional Metropolitan Areas
Analysis of Interregional Travel Demand and Service Gaps by Region
Based on the regional metropolitan bus route design methodology, areas with high interregional travel demand within each region’s public transportation blind zones were analyzed. Since the regional public transport networks are weaker than those in the capital region in terms of route quantity and service frequency, the introduction of metropolitan buses is expected to induce mode shift from private car users. Accordingly, this study utilized the passenger Origin~Destination (OD) data from the Korea Transport Database (KTDB) and conducted GIS-based spatial analyses to identify blind zones. The analysis results of interregional travel demand and service blind zones for the four major regional metropolitan areas are as follows.
| Busan~Ulsan Region
Analysis of metropolitan transport service gaps centered on Busan revealed that 81 towns and districts―about 40.5% of the 200 administrative areas within the Busan~Ulsan region excluding Busan itself―were classified as service blind zones. Among these blind zones, the areas with the highest travel demand to Busan Metropolitan City are as follows.

Similarly, analysis centered on Ulsan showed that 285 out of 349 administrative units (approximately 81.7%)―excluding Ulsan itself―were identified as blind zones in metropolitan transport service provision.

| Daegu Region
In the Daegu metropolitan region, 90 out of 131 administrative areas (68.7%) excluding Daegu were found to be metropolitan transport service blind zones, and the areas with the highest travel demand to Daegu are listed below.

| Gwangju Region
Within the Gwangju metropolitan area, 35 administrative units (53.8%)―excluding Gwangju City―were identified as blind zones, with several showing high interregional travel volumes to Gwangju itself.

| Daejeon Region
In the Daejeon metropolitan area, 82 out of all administrative units (62.1%) excluding Daejeon were classified as blind zones, and those with substantial travel demand toward Daejeon are summarized below.

Route Alternatives for Regional Metropolitan Areas
This study identified a total of 20 potential metropolitan bus routes designed to pass through service blind zones that exhibit notable interregional travel demand. Based on the analysis of interregional trips and service gaps, nearby regions were linked to form routes, ensuring that both origin and destination areas include dense residential zones, commercial districts, and industrial complexes. By region, eight routes were proposed for the Busan~Ulsan area (seven centered on Busan and one on Ulsan), five for the Daegu region, three for the Gwangju region, and four for the Daejeon region.


Effectiveness Analysis of Regional Metropolitan Bus Route Alternatives
To quantitatively assess the effectiveness of the proposed route alternatives for each regional metropolitan area, key mode-choice factors such as travel time, fare, and number of transfers were evaluated for competitiveness. For each newly proposed route, the existing public transport paths between origin and destination zones (referred to as “alternative paths”) were identified, and differences in total travel time, fare, and transfer count between the new routes and alternative paths were compared. For hubthrough direct-seat bus route alternatives connecting two neighboring areas or M-Bus routes with broad origin zones, the selection of the reference origin stop can cause significant variation in the comparative path analysis. In such cases, separate alternative paths were computed based on key stops within each origin zone, and comparative analyses of travel time, fare, and transfer competitiveness were conducted against the proposed routes. Additionally, public transit travel times were compared with private car travel times to assess relative time competitiveness.
As a result of providing direct interregional services through metropolitan buses, average public transport travel time decreased by 25 minutes, the number of transfers was reduced by 1.6 times, and the public transport-to-car travel time ratio improved from 2.1 to 1.5―a reduction of approximately 0.6 points. In terms of travel time, most routes showed reductions exceeding 10 minutes due to direct end-to-end connections, while several long-distance routes demonstrated potential savings of over 100 minutes.
"Direct service provided via regional express buses reduced average public transit travel time by 25 minutes. The number of transfers per trip decreased by 1.6, and the travel time ratio of public transit to private vehicles fell from 2.1 to 1.5."

05 Institutional Improvement Measures for Introducing Metropolitan Buses in Regional Metropolitan Areas
Constraints on the Introduction of Metropolitan Buses in Regional Metropolitan Areas
Through a combination of local government surveys on M-Bus introduction1), expert consultations, and internal research, the study identified the key constraints hindering the introduction of metropolitan buses in regional areas. First, the private-operatorcenteredstructure of metropolitan bus operation in regional areas poses the most significant constraint. Under the current legal framework and government policy direction, only privately operated M-Buses can be introduced in regional metropolitan areas. However, because metropolitan buses limit the number of stops to ensure rapid transport, they generate less revenue compared to local city buses. In particular, local governments in regional areas have much lower fiscal independence than those in the capital region, thereby increasing the necessity of central government financial support.Another issue is the lack of foundational systems needed to facilitate national funding through a semi-public operation model for metropolitan buses in regional cities. The semi-public operation system requires accurate reconciliation of fare revenue and operating costs, which necessitates the establishment of a Bus Management System (BMS) capable of tracking route-level performance data. However, most regional governments lack such systems. Furthermore, local governments must be able to integrate the Metropolitan Transport Commission’s (MTC) semi-public settlement framework into their systems to participate in a national-level program, but the conditions for doing so have not yet been established.
Conflicts between central cities and surrounding municipalities within each region also serve as major obstacles to introducing metropolitan buses. Currently, all special and metropolitan cities except Ulsan operate local bus services under semi-public systems, where operating losses are subsidized through municipal budgets. Under such circumstances, the introduction of nationally licensed metropolitan buses is often opposed by central cities in regional areas, as they fear the new services will draw passengers from existing city buses and further increase local financial burdens.
Additionally, the differing perspectives between the central and local governments regarding the sharing of financial losses from metropolitan transfer discounts pose another challenge. Because metropolitan buses have limited stops, establishing efficient transfer connections is essential, and thus these services must be integrated into the regional transfer discount systems. However, local governments argue that national financial support is essential for transfer discounts due to their limited fiscal capacity, while the central government maintains―based on capital-region precedents―that providing national subsidies for such discounts is impractical. This policy divergence remains a major constraint to regional metropolitan bus implementation.
Finally, conflicts with intercity bus operators constitute another significant constraint. Since intercity buses have long been the core mode of regional metropolitan transport, their operators perceive the introduction of metropolitan buses as an infringement on property rights resulting from decreased demand. Particularly after COVID-19, slow recovery in intercity bus demand and reduced competitiveness against rail have led to route reductions and cancellations, further intensifying the potential conflict between the two modes.
" When introducing metropolitan express bus systems in regional metropolitan areas, the operator selection process should be improved by considering the role of existing metropolitan transport services to help ease social conflicts."
Strategies to Resolve Social Conflicts
As a strategy to mitigate potential social conflicts arising from metropolitan bus introduction, the study proposes improving the operator selection criteria to recognize the past contributions of existing intercity bus operators and thereby ease tensions.
Under the current MTC metropolitan bus selection criteria, bonus points are awarded for overlapping routes. By revising this criterion to reflect intercity bus conditions and awarding bonus points in recognition of their prior service contributions, conflicts with intercity operators can be reduced.

Another conflict-resolution approach involves utilizing Article 10 (“Operation Type and Business Conversion”) of the current Passenger Transport Service Licensing Guidelines to encourage the conversion of existing intercity bus routes into metropolitan bus services.
Although MTC metropolitan bus routes under the semi-public system are operated through competitive bidding, if existing intercity routes are converted to metropolitan services during the regional M-Bus introduction process, the same operators can continue operations under the new system. Therefore, during the route design or demand analysis stages, it is important to actively accommodate such conversions to mitigate conflicts with intercity bus operators while facilitating the introduction of metropolitan bus routes.

Policy and Institutional Improvement Measures
The most urgent task for regional metropolitan bus introduction is to establish stable operational conditions through national financial support for operating losses under a semi-public management framework. Although M-Buses are legally eligible for semipublic operation, current government policy mandates an initial private operation phase followed by later conversion to a semi-public system. While metropolitan transport demand in regional areas is smaller and thus may require greater per-capita national subsidies, public transportation should be approached not solely from an economic perspective but from the viewpoints of regional balance, environmental sustainability, and social equity. Considering the development of metropolitan public transport networks centered on express buses, it is necessary to operate regional metropolitan buses under a national-level semi-public system. Therefore, revising current policy to allow newly established M-Bus routes in regional metropolitan areas to begin directly under semi-public operation―rather than private―would strengthen local governments’ willingness to adopt the system and improve mobility rights for regional users.
Financial support for the metropolitan transfer discount system, which is essential to intermodal connectivity, is also necessary. To this end, funding responsibilities should be clearly divided between system development costs and operating costs, along with a detailed plan for financial resource allocation. System development costs are onetimeexpenditures incurred during the initial implementation stage. Considering that the construction of most metropolitan transport facilities is funded by the national government, and that Article 94(2) of the Enforcement Regulations of the Passenger Transport Service Act explicitly stipulates national support for “facilities or equipment improvements for integrated card systems and fare/payment systems facilitating intermodal connections such as subway and bus services,” it is appropriate for such costs to be covered by national funds. However, although national funding should, in principle, cover transfer-discount losses associated with nationally licensed routes, it is practically difficult to guarantee such support because local bus operations have historically been considered a municipal responsibility, and no precedent exists for national subsidies covering operating expenses. Furthermore, parity with the capital region must also be considered. Therefore, in the short term, local governments should secure funds to offset transfer-discount losses by utilizing their Special Account for Local Urban Transport Projects (교특회계), while in the long term, continuous negotiation between central and local governments through coordination committees or joint consultative bodies will be necessary.
Although metropolitan bus operations were nationalized in 2020, under the Passenger Transport Service Act, only direct-seat buses whose starting point is within Gyeonggi Province are eligible for national licensing, while in regional metropolitan areas, only express-type metropolitan buses can be operated under national licenses. However, for regional cities with lower population size and density compared to the capital area, it is practically difficult to secure sufficient ridership while limiting service to six stops within 7.5 kilometers of each endpoint. In contrast, direct-seat city buses are permitted to stop at up to half of the total stops allowed for regular seated buses, enabling them to serve a wider area than express-type metropolitan buses. Therefore, Article 37 of the Enforcement Decree of the Passenger Transport Service Act should be amended to remove the provision restricting direct-seat city bus origins to Gyeonggi Province, thereby allowing direct-seat routes in regional metropolitan areas to qualify for national licensing.
To expand metropolitan bus service coverage under the current legal framework, which limits operations to M-Buses, it is also possible to amend the Enforcement Regulations of the Passenger Transport Service Act to relax the existing stop limitation standards for M-Buses. However, the extent of relaxation should vary by regional conditions and requires further detailed review. Accordingly, this study recommends amending the enforcement regulations to enable such relaxations through future administrative notices.
In addition, for the long-term implementation of a semi-public metropolitan bus system in regional areas, it is essential that local governments establish transparent management systems―such as Bus Management Systems (BMS)―to oversee route licensing and operation records. In particular, operational details such as trip-counting methods―though minor―form the fundamental unit of cost reconciliation in a semi-public model and should therefore be standardized in advance through consultation with the Metropolitan Transport Commission (MTC). Furthermore, a transparent and objective cost accounting system must be established, defining approved cost categories, criteria for evaluating missed operations, and applicable penalties to ensure fair financial support. Lastly, to ensure efficient implementation, efforts should also focus on promoting public transport infrastructure projects such as Bus Rapid Transit (BRT) systems and developing integrated connection networks between metropolitan, city, and community buses in conjunction with the introduction of regional metropolitan bus services.
"The top priority for introducing metropolitan express bus system in regional areas is to secure stable operations by covering operational losses with national funding, for instance, through a semipublic operation system."
06 Conclusions and Policy Recommendations
This study identified metropolitan bus route alternatives for four major regional metropolitan areas and diagnosed the factors that have constrained their implementation, proposing a range of policy improvements to address these limitations.In developing route alternatives, interregional travel demand, existing competitive routes such as railways and intercity buses, and overlap with current public transit services were comprehensively considered to ensure that the proposed routes effectively reflect real travel needs. As a result, a total of 20 alternative metropolitan bus routes were proposed across the four regional metropolitan areas. In addition, the study identified key requirements and various institutional and operational constraints for metropolitan bus introduction through surveys of local government officials, consultations with public transport experts, and independent investigations by the research team. To mitigate these constraints, the study proposed not only short-term measures consistent with current laws―such as improving regional metropolitan bus operation models, converting intercity routes into metropolitan routes, and providing financial support for transfer system establishment―but also long-term institutional reforms.
These include amending the Passenger Transport Service Act to expand the service scope of nationally licensed metropolitan buses, relaxing operator selection criteria, establishing intergovernmental coordination bodies, improving metropolitan bus operation management systems, and building integrated transfer networks connected to metropolitan bus terminals.
The outcomes of this study can serve as foundational reference material for route negotiations between the central and local governments when formulating future metropolitan bus introduction policies. Moreover, the findings are expected to be utilized in the preparation of statutory plans such as the Regional Metropolitan Transportation Implementation Plan and Local Public Transport Master Plans, particularly those addressing metropolitan bus planning within regional metropolitan areas.
"To implement a semi-public metropolitan bus system in regional areas, it is essential to establish a transparent framework for managing bus route licensing, permits, and operations."
1) Conducted as part of the “Study on the Establishment of a Metropolitan Bus System in Non-Capital Regions” (Ministry of Land, Infrastructure and Transport ~ Metropolitan Transport Commission, 2024).
[ References ]
Gyeonggi Bus Management System. (2024, January 30 / October 7). Gyeonggi Bus Management System (GBMS). Retrieved from https://gbms.gg.go.kr/ggbms.jsp
Ministry of Land, Infrastructure and Transport. (2022). The 4th National Public Transportation Master Plan (2022~2026).
Metropolitan Transport Commission, Ministry of Land, Infrastructure and Transport. (2021). The 2nd Comprehensive Metropolitan Transportation Plan (2021~2040).
Metropolitan Transport Commission, Ministry of Land, Infrastructure and Transport. (2024). Study on the Establishment of a Metropolitan Bus System in Non-Capital Regions.
Ministry of Land, Infrastructure and Transport. (2024, June 3). Administrative Boundaries (Eup, Myeon, Dong). Retrieved from https://www.vworld.kr/dtmk/dtmk_ntads_s002.do?dsId=30254
Special Act on the Management of Metropolitan Transportation in Metropolitan Areas. Act No. 20040 (Effective April 17, 2024).
Enforcement Decree of the Special Act on the Management of Metropolitan Transportation in Metropolitan Areas. Presidential Decree No. 34405 (April 17, 2024).
Urban Traffic Improvement Promotion Act. Act No. 19678 (February 17, 2024).
Park, J., et al. (2022). Metropolitan Transportation Policy Support Project 2022. Korea Transport Institute.
Enforcement Decree of the Passenger Transport Service Act. Presidential Decree No. 34499 (May 14, 2024).
Enforcement Regulations of the Passenger Transport Service Act. MOLIT Ordinance No. 1341 (May 31, 2024).
Guidelines for Passenger Transport Service Licensing and Permit Procedures. MOLIT Directive No. 1510 (February 10, 2022).
Yoon, S., et al. (2020). Analysis and Efficiency Strategies for Metropolitan Bus Operations in Major Cities. Korea Transport Institute.
Incheon Metropolitan City. (2024, January 30). Current Status of Incheon City Bus Routes (as of January 1, 2024). Retrieved from https://www.incheon.go.kr/traffic/TR060002/2166513
Korea Transport Institute. (2023). Public Transport GTFS Data (as of March 2022).
Korea Transport Institute. (2024). Main Mode Passenger O/D Data for Regional Metropolitan Areas (2022 baseline: Busan~Ulsan, Daegu, Gwangju, and Daejeon~Sejong~Chungcheong Regions).
01 Research Overview
02 Current Status of Metropolitan Bus Services
03 Methodology for Designing Metropolitan Bus Routes
04 Route Alternatives for Regional Metropolitan Areas
05 Institutional Improvement Measures for Introducing Metropolitan Buses in Regional Metropolitan Areas
06 Conclusions and Policy Recommendations
02 Current Status of Metropolitan Bus Services
03 Methodology for Designing Metropolitan Bus Routes
04 Route Alternatives for Regional Metropolitan Areas
05 Institutional Improvement Measures for Introducing Metropolitan Buses in Regional Metropolitan Areas
06 Conclusions and Policy Recommendations