KOTI 인사이트
주요 교통현안과 정책에 대한 연구를 시의성있게 정리한 자료입니다. ISSN 3092-0078
연구
KOTI 교통연구원
KOTI 인사이트 Vol.1 No.1
- 발간일
2025.09.25
- 저자
윤상원
- 언어 / 페이지수
국문 / 14 Page
#광역버스
#지방 대도시권
#노선설계
#광역통행
#지표
#Metropolitan Buses
#KOTI 인사이트
#KOTI Insight
-
지방대도시권 광역버스 도입 방안
윤상원 한국교통연구원 광역·도시교통연구본부 광역버스평가팀장KEY SUMMARY
수도권 인구집중으로 인한 과밀화 및 연담화가 우려되면서, 동시에 지방의 도시 소멸 방지 등 지역 균형발전의 필요성이 강조되고 있다. 지방대도시권에서는 이러한 수도권 집중에 대응하기 위해 다양한 이름의 메가시티를 추진 중이며, 이를 위해서 권역별 대중교통망 확충도 주요 쟁점이 되고 있다.
광역버스는 철도 대비 수송 용량은 부족하지만, 비용 효율성에서 우수하고 수요에 따른 노선조정 등 탄력적 운영이 가능한 장점이 있다. 따라서, 수도권 대비 광역교통량이 많지 않은 지방대도시권에서는 광역버스 중심의 광역 대중교통망 구축이 바람직하다. 이는 제2차 대도시권 광역교통 기본계획(2021~2040), 제4차 대중교통 기본계획(2022~2026) 등 정부가 발표한 정책 방향과도 부합한다. 그런데도 여전히 지방의 광역 대중교통 서비스는 시외버스나 일부 철도를 중심으로 제공되고 있어 이용객이 높은 요금을 내며 광역통행을 하는 실정이다.
현재 전국 광역버스의 95% 이상의 대다수 노선이 수도권에서 운행하고 있어, 지방의 광역버스 도입이 이루어지지 않는 원인 진단을 통해 지방 광역버스 도입을 추진할 필요가 있다. 그간 지자체 사무였던 광역버스는 2020년부터 단계적 국가 사무화 정책에 따라, 수도권은 시·도지사 면허의 광역버스의 국가 면허 전환 및 광역버스 준공영제를 시행하여 안정적인 광역버스 서비스를 제공하고 있다.
하지만 지방의 국가 면허 광역버스는 민영제 M버스 우선 도입 후 준공영제 전환 정책 기조에 따라 재정 여건이 열악한 지방 지자체의 도입 의지가 낮고, 기존 시외버스 사업자의 반발로 인해 광역버스 도입이 어려운 상황이다. 또한 그동안 지방대 도시권 통행패턴, 도로 시설 등 다양한 여건 등을 고려한 노선발굴 연구도 부족하여, 대부분의 버스 노선이 지자체 공무원의 경험이나 지역 주민의 민원에 따라 신설되고 있다.
이에 본 연구에서는 향후 중앙정부가 지방대도시권 광역버스 도입 시 활용할 수 있는 광역버스 노선발굴을 주요 목적으로 한다. 이 과정에서 4개 지방대도시 권역별 광역통행 패턴, 타 대중교통 노선과의 중복도 등을 고려하여 광역통행량이 많으면서도 대중교통 이동성이 낮은 지역을 중심으로 광역버스 노선을 제안하여, 향후 실무적 활용도를 높이기 위해 노력하였다. 또한 그간 지방에서 광역버스 도입이 어려웠던 요인을 진단하고, 이를 해결하기 위한 정책 및 제도적 개선방안을 제시하였다. 본 연구의 결과는 지방의 버스 중심 광역 대중교통체계 구축의 기초자료로 활용될 수 있을 것이며, 궁극적으로 지방대도시권의 이동권 향상에 따른 지방 도시 활성화를 통한 지역 균형발전에도 기여할 수 있을 것으로 기대한다.
01. 연구개요
수도권 인구집중으로 인한 수도권 거대화 및 연담화는 장기적으로 지방 도시의 소멸 및 국가균형 발전의 위험 요인이다. 이러한 수도권 집중화에 대응하기 위해 지방대도시권에서도 인근 지자체 간 공동생활권 형성 및 초광역 협력사업 발굴 등을 위한 메가시티 개념의 특별지자체가 추진되고 있다. 지방의 메가시티에서 광역교통망 구축은 인근 도시와의 연결성, 이동성 향상 등을 통한 생활권 확장, 지역 산업의 활성화 측면에서 메가시티 기반을 구성하는 중요한 요소이다.
하지만 수도권 대비 지방대도시권의 광역교통, 특히 대중교통의 이용환경은 열악하다. 수도권과 달리 철도시설이 부족한 지방대도시권은 시내버스, 시외버스 등 버스를 중심으로 광역 대중교통 서비스를 제공하고 있다. 광역버스는 철도 대비 수송 용량은 부족하지만, 비용 효율성에서 우수하고 수요에 따른 노선조정 등 탄력적 운영이 가능한 장점이 있다. 따라서 수도권 대비 광역교통량이 많지 않은 지방대도시권에서는 광역버스 중심의 광역 대중교통망 구축이 바람직하다.
이는 제2차 대도시권 광역교통 기본계획(2021~2040), 제4차 대중교통 기본계획(2022~2026)등 정부가 발표한 정책 방향과도 부합한다. 하지만 지방대도시권 광역버스 도입을 위한 정부 정책을 위해 대안 노선발굴과 관련한 체계 및 사례분석 관련 연구는 부족하다. 대다수의 버스 노선이 공무원의 경험이나 지역 주민의 민원에 따라 신설되고 있다. 따라서 지방대도시권의 광역버스 노선 대안 발굴과 관련한 연구가 필요하다.
이에 본 연구에서는 지방대도시권 광역버스 도입을 위한 노선 대안을 발굴하는 것을 주요 목적으로 한다. 이를 위해 지방 권역별 광역교통량, 철도·시외버스 등 경쟁노선 현황 등을 객관적이고 종합적으로 고려한 광역버스 노선 대안 선정 방법론을 수립한다. 그리고 지방대도시 권역별 사례분석을 통해 광역버스 노선 대안 발굴 및 효과 분석을 수행한다. 또한 본 연구에서는 지방대도시권 광역버스 도입 활성화를 위한 정책적 개선방안을 제안한다. 이를 위해 지방의 광역버스 운영방식, 기존 시외버스 사업자와의 갈등 등 지방대도시권 광역버스 도입 관련 제약사항을 검토한다. 그리고 광역버스 운영과 관련된 법·제도적 측면을 검토하여, 지방대도시권 광역버스 도입 활성화를 위한 다양한 개선방안을 제안한다.
"지방대도시권에서는 수도권 집중에 대응하기 위해 다양한 메가시티를 추진 중이며, 이를 위해 권역별 대중교통망 확충이 주요 쟁점으로 떠올랐다."
02. 전국 대도시권 광역버스 현황
대도시권 광역교통관리에 관한 특별법과 여객자동차 운수사업법(이하 여객자동차법)에 따라 광역버스는 둘 이상의 시도에 걸쳐서 운행되는 광역급행형 또는 직행좌석형 시내버스로 정의된다.
전국 대도시권 광역버스는 총 325개 노선, 3,240대가 운행 중이며, 95% 이상의 대다수 노선이 수도권에서 운행하고 있다. 지방의 광역버스는 15개 노선이 존재하며, 광주권 1개 노선을 제외하고는 부산·울산권에 집중되어 있다. 지방의 경우, 시도 간을 운행하는 버스 중 다수가 직행좌석형 면허가 아닌 일반형 또는 좌석형으로 운행되고 있다. 즉, 법령 기준으로 광역버스에 해당하지 않지만, 기능적으로 광역 대중교통 서비스를 제공하는 시내버스 노선은 다수 존재한다. 4개 지방대도시권 전체에서 광역 서비스를 제공하는 시내버스 노선은 370개로 파악되었으며, 그중 202개 노선은 시도 간 광역 서비스를 제공하는 것으로 나타났다.

"전국 대도시권 광역버스는 총 325개 노선, 3,240대가 운행 중이며, 95% 이상의 노선이 수도권에서 운행하고 있다. 지방의 광역버스는 15개 노선이 존재하며, 광주권 1개 노선을 제외하고는 부산·울산권에 집중되어 있다."
03. 광역버스 도입 노선설계 방법론
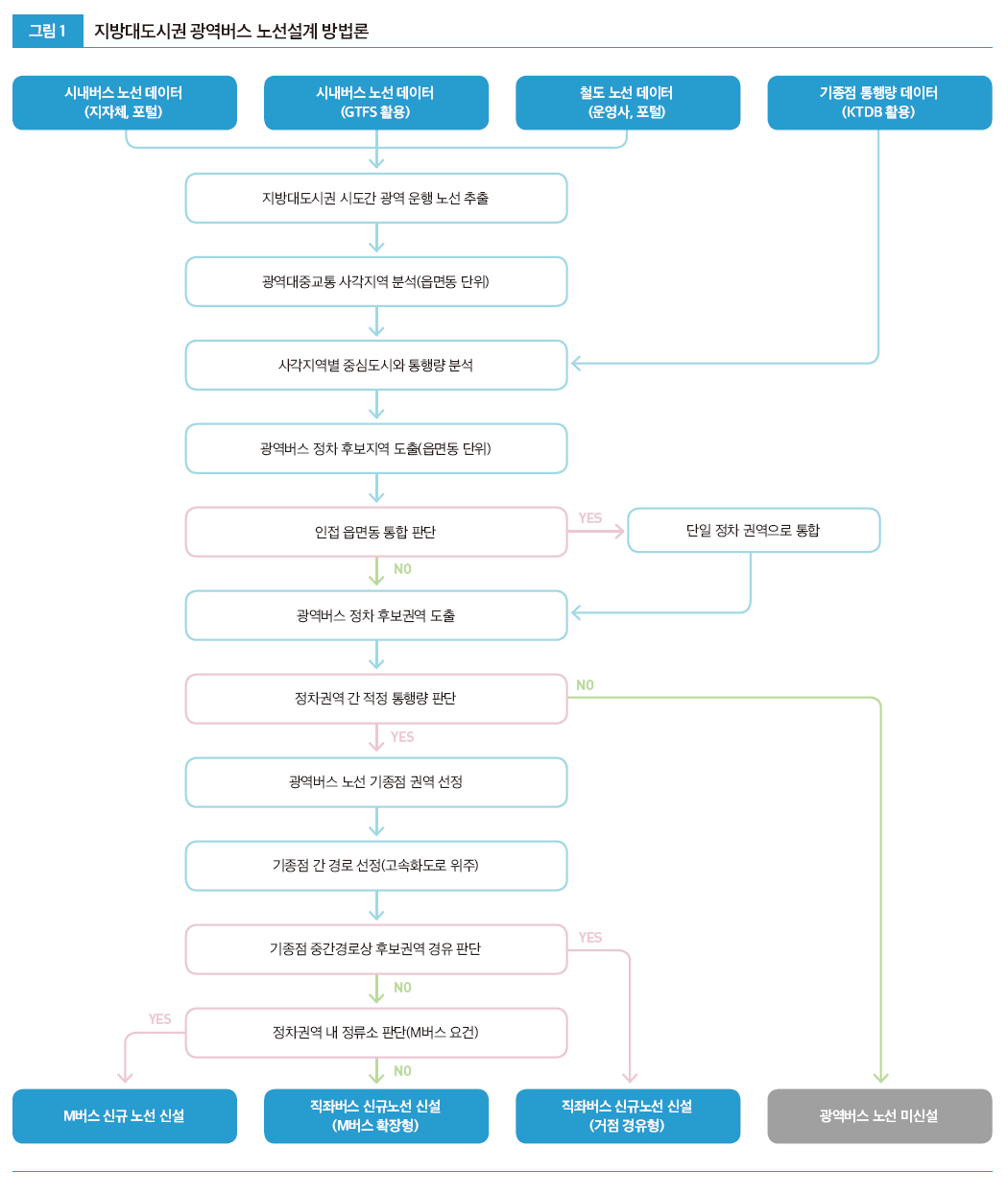
지방대도시권 광역버스 노선 대안을 발굴하기 위한 기본원칙은 광역통행량이 많은 지역임에도 대중교통 서비스 사각지역을 대상으로 광역버스를 도입하는 것으로 하였다. 이를 위해 권역별로 철도, 시외버스, 광역기능을 하는 시내버스 등에 대한 현황을 조사하고, 최신 배포된 통행 DB를 활용하여 중심도시와 주변 도시 간 광역통행량을 분석하였다. 현황조사 결과를 바탕으로, 신속한 수송을 목적으로 하는 광역버스 특징을 반영하면서도 기존 운행 중인 타 대중교통수단과 중복되지 않고, 서비스 수혜 범위를 확대할 수 있도록 광역버스 노선 설계 방법론을 구축하였다. 권역별 중심도시와의 광역통행량이 많은 주변 도시 중 철도, 시외버스 등과 중복되지 않는 지역을 읍면동 단위로 분석하고, 광역버스 법적 요건을 고려하여 운행 가능한 인접 지역을 기점 권역으로 선정 후, 해당 기점 권역 간 통행량이 많은 중심도시 내부 권역, 주요 택지·업무·상업지구, 도시철도역 등을 포함할 수 있도록 종점권역으로 설계하였다. 기종점 권역 간 경유도로는 고속도로, 버스전용차로 등 신속한 수송이 가능하도록 설계하고, 직행좌석형 노선은 과도한 정차로 인한 수 지연을 방지하기 위해 거점 경유형, M버스 확장형의 2개 유형을 제안하여 광역버스 노선설계에 활용하였다. 상기 내용을 종합한 지방대도시권 광역버스 노선설계 방법론의 전체적인 절차는 아래 그림과 같다.

04. 지방대도시권 광역버스 노선 대안
가. 지방 권역별 광역교통 통행량 및 사각지역 분석
지방권 광역버스 노선설계 방법론에 따라 권역별 광역교통 사각지역 중 광역통행량이 많은 지역을 분석하였다. 지방의 대중교통망은 수도권에 비해 노선 수, 운행빈도 등 서비스 공급 측면에서 열악하므로 광역버스 도입 시 기존 승용차 이용객의 전환이 예상된다. 본 연구에서는 KTDB의 여객 OD를 활용하였고, 사각지대 분석을 위해 GIS 공간분석을 수행하였다. 4개 지방대도시 권역별 광역교통 통행량 및 사각지대 분석 결과는 아래와 같다.
| 부산·울산권
부산광역시를 중심으로 광역교통 서비스 사각지대를 분석한 결과, 부산광역시를 제외한 부산·울산권 내 200개 읍면동 중 약 40.5%에 해당하는 81개 읍면동이 광역교통 서비스 사각지대로 분석되었다. 해당 사각지대 중 부산광역시와 통행량이 많은 지역은 아래와 같다.

울산광역시를 중심으로 분석한 결과, 울산광역시를 제외한 349개 읍면동 중 약 81.7%에 해당하는 285개 읍면동이 광역교통 서비스 사각지대로 분석되었다.

| 대구권
대구광역시를 제외한 대구권 내 131개 읍면동 중 68.7% 해당하는 90개 읍면동이 광역교통 서비스 사각지대로 나타났고, 그중 대구광역시와 통행량이 많은 지역은 아래와 같다.

| 광주권
광주광역시를 제외한 광주권 내 53.8%에 해당하는 35개 읍면동이 광역교통 서비스 사각지대로 분석되었고, 그중 광주광역시와 통행량이 많은 지역은 아래와 같다.

| 대전권
대전광역시를 제외한 대전권 내 62.1%에 해당하는 82개 읍면동이 광역교통 서비스 사각지대로 나타났고, 그중 중심도시인 대전광역시와 통행량이 많은 지역은 아래와 같다.

나. 지방 권역별 광역버스 노선 대안
본 연구에서는 지방 권역별 광역교통 통행량이 다소 존재하는 서비스 사각지대를 경유하도록 총 20개의 광역버스 노선 대안을 발굴하였다. 광역통행 및 사각지대 분석 결과를 바탕으로 인근 지역을 연결하여 노선을 구성하되, 기종점의 주거밀집지역, 상업지역, 산업단지 등을 경유하도록 설계하였다. 권역별로는 아래와 같이 부산·울산권 8개(부산 중심 7개, 울산 중심 1개), 대구권 5개, 광주권 3개, 대전권 4개 노선 대안을 제안하였다.


다. 지방 권역별 광역버스 노선 대안 효과 분석
지방대도시 권역별로 도출된 광역버스 노선 대안의 정량적 효과를 파악하기 위해, 교통수단 선택의 대표적인 선택 요소인 통행시간, 요금, 환승 측면의 경쟁력을 검토하였다. 이를 위해 신설노선 대안별 기종점 권역 간 기존의 대중교통수단을 이용하여 이동하는 경로(이하 대안 경로)를 파악하고, 신설노선과 대안 경로 간 총통행시간, 요금, 환승횟수의 차이를 비교하였다. 그리고 인접한 2개 지역을 연결하여 운행하는 거점 경유형 직행좌석형 시내버스 노선 대안이나 일부 기점 권역이 넓은 M버스의 경우, 신설노선의 기점 정류소를 어디에 기준을 두냐에 따라 대안 경로가 크게 차이 날 수 있다. 이러한 경우는 단일 노선의 기점 권역 내 주요 정류소에 따라 별도로 대안 경로를 산정하고, 신설노선 대안과의 시간·요금·환승 경쟁력을 비교분석한다. 그리고 신설노선과 대안 경로의 승용차 이용과의 상대적 소요 시간을 비교하기 위해 승용차 대비 대중교통 통행시간을 분석하였다.
지방권 광역버스를 이용한 직결 서비스 제공으로 인한 이동성 개선으로 평균 25분의 대중교통 통행시간 단축, 환승횟수 1.6회 감소, 승용차 대비 대중교통 통행시간비는 2.1에서 1.5로 0.6가량 단축되었다. 통행시간 측면에서는 기종점 간 직결연결로 대부분 사례에서 10분 이상의 절감 효과가 나타났고, 일부 장거리 노선은 100분 이상의 시간 절감까지 가능한 것으로 분석되었다.
"지방권 광역버스를 이용한 직결 서비스 제공으로 인한 이동성 개선으로 평균 25분의 대중교통 통행시간 단축, 환승횟수 1.6회 감소, 승용차 대비 대중교통 통행시간비는 2.1에서 1.5로 0.6가량 단축되었다."
05. 지방대도시권 광역버스 도입을 위한 제도적 개선방안
가. 지방대도시권 광역버스 도입 관련 제약사항
지방 M버스 도입 관련 지자체 설문조사, 대중교통 전문가 자문, 연구진 자체 조사 등을 통해 현재 지방권 광역버스 도입의 제약사항을 파악하였다. 우선, 지방권에서 민영제 중심으로 운영되는 광역버스 운영방식이 가장 큰 제약이다. 현재의 법체계와 정부 정책 방향을 따른다면 지방대도시권에는 민영제 M버스만 도입할 수 있다. 하지만 광역버스는 신속한 수송을 위해 정류소 제한이 있어 일반 시내버스에 비해 수익이 나기 어렵다. 특히, 지방의 재정자립도는 수도권에 비해 낮아서 국비 지원의 필요성이 더 높은 상황이다.
향후 지방 도시에서 광역버스 준공영제를 통한 국비 지원을 위한 기반 시스템이 미비한 것도 문제이다. 준공영제에서는 운임수입과 운송비용에 대한 정확한 정산이 필요하며, 이를 위해서는 노선별 운행실적 자료를 관리할 수 있는 버스운송관리시스템(BMS) 구축이 필요하지만, 지방에 BMS 구축이 미비하다. 또한 국가 주도 준공영제 참여를 위해 지자체에서는 대광위 준공영제 정산체계를 시스템에 반영할 수 있어야 하지만, 그러한 여건이 조성되어 있지 않다.
권역별 중심도시와 주변 도시와의 갈등도 지방권 광역버스 도입의 큰 제약이다. 현재 울산을 제외한 모든 특·광역시에서 자체적으로 시내버스 준공영제를 시행하면서, 관내 시내버스의 운행손실을 지자체 예산으로 지원하고 있다. 이러한 상황에서 국가 면허의 광역버스가 도입되면 기존 시내버스 수요 일부를 흡수하고, 이에 따라 재정지원 폭이 더 커질 수 있다는 우려로 지방 권역별 중심도시에서는 광역버스 도입을 반대한다.
광역환승할인으로 인한 손실 분담에 대한 중앙정부와 지방정부의 입장 차이도 문제이다. 광역버스는 제한된 정류소에 따라 연계·환승체계가 중요하고, 이를 위해서는 권역별로 운영 중인 광역환승할인제에 포함되어야 한다. 하지만 재정 여건이 열악한 지방에 광역버스가 도입되면 광역환승할인에 대한 국비 지원이 꼭 필요하다는 지자체의 입장과 수도권에서처럼 광역환승할인에 대해 국비 지원은 어렵다는 중앙정부의 입장 차이도 지방 광역버스 도입의 큰 제약이 되고 있다.
마지막으로, 지방권 광역버스 도입의 제약사항으로 시외버스 사업자와의 갈등이 존재한다. 그동안 지방의 광역 대중교통은 시외버스 중심으로 제공되고 있어, 광역버스 도입으로 인해 시외버스 사업자는 수요 감소에 따른 재산권 침해로 받아들인다. 특히, 코로나19 이후 시외버스의 수요가 회복이 더디고 철도 대비 경쟁력이 낮아, 다수의 시외버스 노선이 감축·폐선되는 상황을 고려하면 시외버스와의 갈등은 더욱 고조될 수 있다.
나. 사회적 갈등 해소방안
지방대도시권 광역버스 도입 시 발생할 수 있는 다양한 사회적 갈등 해소방안으로 우선 기존 광역 운송사업 기여를 고려한 사업자 선정제도를 보완하여 시외버스 운송사업자와의 갈등을 완화하는 방안을 제안한다. 현재 대광위 광역버스 사업자 선정 기준 중 가점 요소로 노선중복에 대한가점이 존재한다. 이 부분을 시외버스 상황에 맞게 조정하여 그간 지방에서 시외버스의 운송사업 기여를 인정하고, 입찰 과정에서 일정 부분의 가점을 부여하여 시외버스와 갈등을 줄일 수 있다.

시외버스와 갈등 완화를 위한 또 다른 방안으로는 현행 여객자동차운수사업 인·면허업무처리요령 제10조(운행형태 및 업종전환) 내용을 활용하여 기존 시외버스 노선을 광역버스로 업종전환을 유도하는 것이다. 대광위 광역버스 준공영제 노선은 노선입찰제로 운영되기 때문에 업종전환을 하더라도 경쟁입찰을 통한 사업자 선정이 원칙이지만, 현행법에 따른 지방 M버스 도입과정에서 기존 시외버스의 업종전환이 이루어진다면 기존 시외버스 사업자를 그대로 유지하면서 광역버스를 도입할 수 있다. 따라서 지방권 광역버스 노선설계 또는 수요조사 단계에서 기존 시외버스 노선의 업종전환을 적극적으로 수용하여, 시외버스 사업자와 갈등을 완화하면서 광역버스 노선의 도입을 추진해야 한다.

"지방대도시권 광역버스 도입 시 사회적 갈등 해소방안으로 기존 광역 운송사업 기여를 고려한 사업자 선정제도를 보완하여 시외버스 운송사업자와의 갈등을 완화하는 방안을 제안한다. "
다. 정책 및 제도적 개선방안
지방대도시권 광역버스 도입에 가장 시급한 사안은 광역버스 준공영제 등 운행손실에 대한 국비 지원을 통해 안정적인 광역버스 운영 여건을 마련하는 것이다. 현재 M버스의 경우, 법적으로 준공영제 운영이 가능하지만 정부 정책 방향에 따라 민영제 운영 후 준공영제로 전환하고 있다. 물론 수도권 대비 지방의 광역교통 수요가 적어 국비 지원 규모가 지방이 더 클 수 있지만, 대중교통을 경제성 측면 위주로 접근할 것이 아니라, 지역균형발전, 환경성 제고, 사회적 형평성 마련 등의 관점에서 접근이 필요하다. 또한 광역버스 중심의 지방권 광역 대중교통망 구축 등을 고려할 때, 지방권 광역버스를 국가 주도의 준공영제로 운영하는 것이 필요하다. 따라서 현재의 정부 정책 방향을 수정하여, 지방대도시권에 한해서라도 광역버스(M버스) 신설노선도 민영제가 아닌 준공영제로 운영을 시작한다면, 지방권 지자체의 광역버스 도입 의지를 향상해 지방대도시권 광역대중교통 이용자의 이동권 향상에 기여할 수 있다.
또한 광역버스 연계·환승 체계에 필수적인 광역환승할인제에 대한 재정지원이 필요하다. 이를 위해 광역환승할인제 관련 시스템 구축비와 운영비로 구분하여 재정지원 주체 및 재원 마련 방안을 정하는 것이 필요하다. 시스템 구축비는 도입 초기에 드는 일회성 구축 비용으로, 대부분 광역교통시설의 구축비가 국비 지원되는 점, 현재 여객자동차법 시행규칙 제94조(재정지원) 제2호에서 “지하철·버스 등 교통수단 상호 간의 연계를 위한 통합카드시스템, 운임·요금결제시스템 등 서비스의 개선을 위한 시설 또는 장비의 확충·개선”이라는 사항에 대한 국고 지원을 명시한 점 등을 고려할 때 국비로 지원하는 것이 바람직하다. 다만, 광역버스 운행에 따른 환승할인 손실과 관련하여, 원칙적으로 국가 면허 버스 노선의 환승 손실분에 대해서는 국비로 지원하는 것이 맞지만, 과거부터 지방 사무로 인식되었던 버스운송사업에서 운영비를 국비로 지원한 사례는 없는 점, 수도권 사례와의 형평성 등을 고려할 때 현실적으로 국비 지원을 보장하기는 어렵다. 이에 단기간 내 지방 광역버스 도입을 위해서는 운영 중에 발생하는 환승 손실에 대해서는 지자체가 지방도시교통사업특별회계를 활용하여 재원을 마련하고, 장기적으로 조정위원회 등 협의체를 통해 중앙
정부와 지방정부의 지속적인 협상이 필요할 것이다.
2020년 광역버스가 국가사무화가 시행되었지만, 여객자동차법에 따라 직행좌석형 버스는 기점이 경기도인 경우만 국가 면허가 가능하고, 지방대도시권에서는 광역급행형 버스만 국가 면허로 운행할 수 있다. 하지만 수도권 대비 인구 규모나 밀도가 낮은 지방 도시의 경우, 기종점 7.5km 이내에 각각 6개 정류소로 한정하여 서비스를 제공하면서 충분한 이용객을 확보하기는 현실적으로 어렵다. 이에 반해, 직행좌석형 시내버스의 정류소 수 제한은 좌석형 시내버스 총 정류소 수의 2분의 1 이내에 정차할 수 있어 광역급행형 대비 넓은 지역에 광역버스 서비스를 제공할 수 있다. 따라서 여객자동차법 시행령 제37조 내용 중 직행좌석형 시내버스의 기점을 경기도 내 시군 지역으로 한다는 내용을 삭제하여 지방대도시권의 직행좌석형 시내버스도 국가사무화 대상이 될 수 있도록 해야 한다.
지방대도시권 내 M버스만 운영 가능한 현행 법령 제약하에서 광역버스 서비스 범위를 확대하기 위해서는 여객자동차법 시행규칙 개정을 통해 M버스 정류소 제한 기준을 완화하는 방법도 가능하다. 다만, 정류소 제한의 완화 정도는 권역별 여건이 상이하고, 세부적인 검토가 필요하여 본 연구에서는 향후 별도 고시를 통해 제한을 완화할 수 있도록 여객자동차법 시행규칙 개정이 필요하다. 그 외에도 장기적으로 지방권 광역버스 준공영제 시행을 위해서, 지방 지자체에서도 BMS 구축 등을 통한 버스 노선별 인·면허, 운행 등이 투명하게 관리될 수 있는 시스템 구축이 필수적이다. 특히, 이 과정에서 1회 운행횟수 산정방식 등 세부적이지만 준공영제 비용 정산의 기초 단위가 되는 기본사항 등은 사전에 대광위와의 협의를 통해 기준을 통일해야 한다. 그리고 정산 항목별 인정 내용, 인가 횟수 미운행에 대한 귀책 여부 심사기준 및 페널티 등 재정지원을 위한 투명하고 객관적인 비용 산정 시스템 기반 마련이 필요하다. 또한 신속한 광역버스 서비스 제공을 위한 BRT 시설 등의 대중교통 인프라 사업 추진, 지방권 광역버스 도입과 함께 시내·마을버스와의 연계 교통체계 구축 등 효율적인 광역버스 도입 여건 마련을 위해 노력해야 한다.
"지방권 광역버스 준공영제 시행을 위해서, 지방 지자체에서 BMS 구축 등을 통한 버스 노선별 인·면허, 운행 등을 투명하게 관리할 시스템 구축이 필수적"
06. 결론 및 정책제언
본 연구에서는 지방대도시권 광역버스 도입을 위한 4개 지방 권역별 광역버스 노선 대안을 발굴하고, 그간 지방권 광역버스 도입에 제약이 되었던 요인들을 진단하여 이를 개선하기 위한 여러 가지 정책적 개선방안을 제시하였다. 노선발굴 과정에서는 지방대도시 권역별 광역교통량, 철도·시외버스 등 경쟁노선 현황을 고려하여 기존 대중교통과의 중복성을 고려하면서도 실질적으로 광역통행 수요를 반영할 수 있도록 하였다. 이를 통해 4개 지방대도시 권역에 총 20개의 광역버스 대안 노선을 제시하였다. 또한 지방 지자체 담당자 대상 설문조사를 통한 지방권 광역버스 도입을 위한 요구사항과 대중교통 전문가 자문, 연구진 자체 조사를 통한 지방권 광역버스 도입을 위한 다양한 제약사항을 파악하였다. 그리고 이러한 제약을 완화하기 위해 지방권 광역버스 운영방식 개선, 시외버스 업종전환, 광역환승시스템 구축비 지원 등 현행법과 상충이 없어 단기에 시행 가능한 개선방안뿐 아니라 국가 면허 광역버스 노선의 서비스 범위 확대를 위한 여객자동차법 개정, 사업자 선정기준 완화, 협의체 운영, 광역버스 운행관리 시스템 구축·개선, 광역버스 정류소와 연계·환승체계 구축 등 다양한 정책적·제도적 개선방안을 제시하였다.
본 연구의 결과는 향후 중앙정부에서 지방 광역버스 도입 정책을 추진 시, 지방정부와의 노선 협의 기초자료로 활용될 수 있을 것이다. 또한 광역교통시행계획 중 지방대도시권의 광역버스 계획 수립이나 지방 대중교통기본계획 수립 등 법정계획 수립에도 활용될 수 있을 것으로 기대한다.
[ 참고문헌 ]
경기도버스운송관리시스템, https://gbms.gg.go.kr/ggbms.jsp(2024.01.30., 2024. 10. 07.)
국토교통부(2022), 「제4차 대중교통 기본계획(2022~2026)」
국토교통부 대도시권광역교통위원회(2021), 「제2차 대도시권 광역교통기본계획(2021~2040)」
국토교통부 대도시권광역교통위원회(2024), 「비수도권 M버스 체계 마련 연구」
국토교통부 디지털 트윈국토, 「행정경계(읍면동)」, https://www.vworld.kr/dtmk/dtmk_ntads_s002.do?dsId=30254(2024.06.03.)
대도시권 광역교통관리에 관한 특별법, 법률 제20040호(시행 2024.4.17)
대도시권 광역교통관리에 관한 특별법 시행령, 대통령령 제34405호(2024.4.17)
도시교통정비 촉진법, 법률 제19678호(2024.2.17)
박준식 외(2022), 「2022 대도시권 광역교통 정책지원 사업」, 한국교통연구원
여객자동차 운수사업법 시행령, 대통령령 제34499호(2024.5.14)
여객자동차 운수사업법 시행규칙, 국토교통부령 제1341호(2024.5.31.)
여객자동차 운수사업 인·면허업무처리요령, 국토교통부훈령 제1510호(2022.2.10.)
윤상원 외(2020), 「대도시 광역버스 운영실태 분석 및 효율화 전략」, 한국교통연구원
인천광역시 홈페이지, 「인천시 시내버스 노선현황(2024.1.1. 기준)」, https://www.incheon.go.kr/traffic/TR060002/2166513 (2024.01.30.)
한국교통연구원(2023), 대중교통 GTFS 자료(2022년 3월 기준)
한국교통연구원(2024), 지방광역권 주수단 여객 O/D(2022년 기준)(부산울산권, 대구광역권, 광주광역권, 대전세종충청권) -
01 . 연구개요
02. 전국 대도시권 광역버스 현황
03. 광역버스 도입 노선설계 방법론
04. 지방대도시권 광역버스 노선 대안
05. 지방대도시권 광역버스 도입을 위한 제도적 개선 방안
06. 결론 및 정책제언
한국교통연구원 공공저작물은 공공누리 4유형으로
“출처표시+상업적이용금지+변경금지” 조건에 따라 이용할 수 있습니다.
현재 페이지 정보에 대해 만족도 의견을 남기시려면 로그인해주세요.


